Select your language

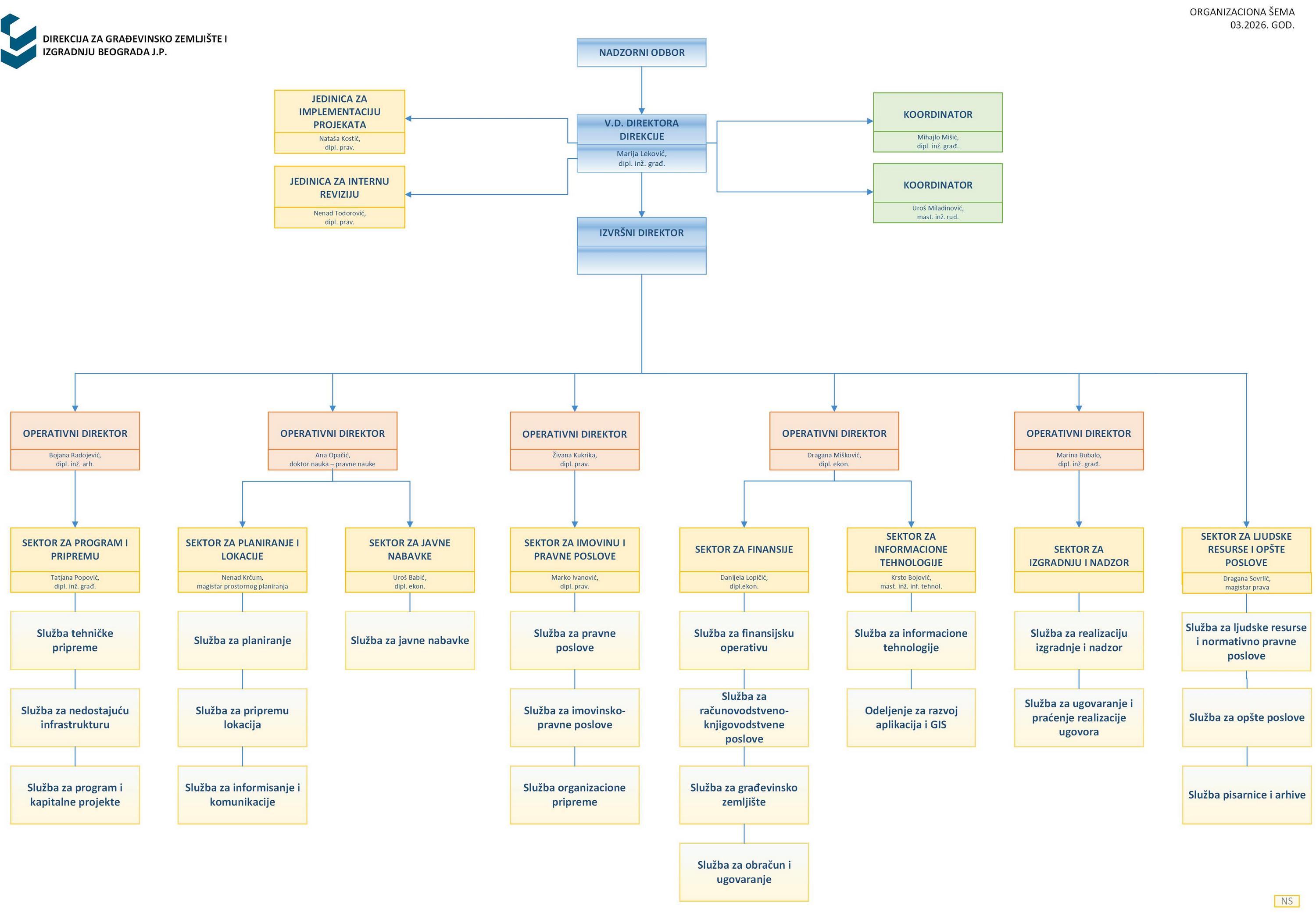
Organisation

Organisation

Belgrade Land Development Agency

SUPERVISORY BOARD

Chairman of the Supervisory Board

Supervisory Board Members

Acting General Manager
Coordinator

Mihajlo Mišić, civil engineer
Uroš Miladinović, M.M.E.

Project Implementation Unit

Director

Zdenka Sabljić, architect

Internal Audit Unit

Director

Nenad Todorović, lawyer

Chief Operating Officer

Bojana Radojević, architect

Program and Preparation Department

Director
Tatjana Popović, civil engineer

  • Technical Preparation Division
  • Program Evaluation and Missing Infrastructure Development Division
Chief Operating Officer

Ana Opačić, lawyer

Urban Planning and Site Development Department

Director
Nenad Krčum, MSc Spatial Planning

  • Urban Planning and Development Division
  • Site Analysis and Development Division
  • Information and Communication Division
Public Procurement Department

Director
Uroš Babić, economist

Služba:

  • Public Procurement Division
Chief Operating Officer

Živana Kukrika, lawyer

Legal Affairs Department

Director
Marko Ivanović, lawyer

  • Legal Affairs DepartmentLegal Affairs Division
  • Property Rights Division
  • Geological and Geodetic Survey Division
Chief Operating Officer

Dragana Mišković, economist

Finance Department

Director
Danijela Lopičić, economist

  • Financial Operations Division
  • Accounting Division
  • Building Land Division
  • Fee Calculation and Contracting Division
IT Department

Director
Krsto Bojović, Master in IT

  • IT Division
  • Application Development and GIS Division
Chief Operating Officer

Marina Bubalo, civil engineer

Construction, Supervision and Structural Engineering Department

Director

  • Infrastructure Works Implementation and Monitoring Division
  • Structural Engineering Division
  • Contract and Implementation Monitoring Division
HR and General Affairs Department

Director
Dragana Sovrlić, lawyer

  • HR and Normative-Legal Affairs Division
  • General Affairs Division
  • Document Registry and Archives Division

Business hours

Business hours every working day 7.30am to 15.30pm, including a break from 10.30am to 11.00am.

84, Njegoseva St., 11000 Belgrade, Serbia
Contact: +381 (0)11 2041-300
E-mail: info@beoland.com

Useful Links